Instance Verification Kit (IVK)
spin lock @ [13519+49+/linux-3.19-rc1/drivers/staging/speakup/speakup_decpc.c]
Instance Signature: spinlock
|
The Matching Pair Graph:
|
|
Function Name
|
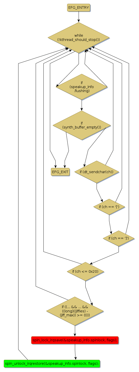
Control Flow Graph (CFG)
|
Events Flow Graph (EFG)
|
Source Correspondence
|
|
do_catch_up
|
|
|
[11958+11+/linux-3.19-rc1/drivers/staging/speakup/speakup_decpc.c]
|